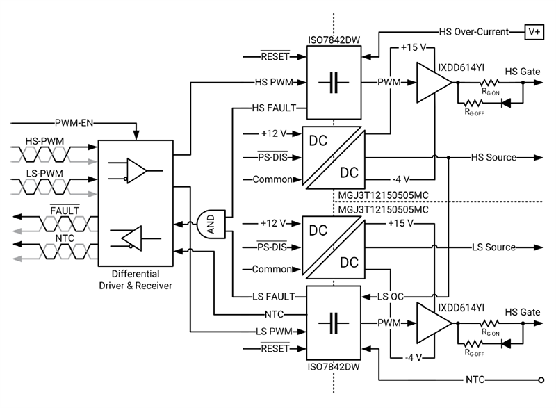
Wolfspeed HM3 Dual-Channel Differential Isolated Gate Driver
Wolfspeed HM3 Dual-Channel Differential Isolated Gate Driver is optimized for use with the HM3 1200V High-Performance Half-Bridge Modules. The CGD1700HB3P-HM3 gate driver offers high-frequency, ultra-fast switching operation with a 3W onboard isolated power supply. Features include configurable UVLO with hysteresis, differential inputs for increased noise immunity, and isolated PWM-encoded NTC resistance measurements. Onboard over-current, shoot-through, and reverse polarity protections come standard. The Wolfspeed HM3 Dual-Channel Differential Isolated Gate Driver is ideal for applications with DC Bus voltages up to 1500V.Features
- Optimized for use with Wolfspeed’s High-Performance HM3 Half-Bridge Power Modules
- High-frequency, ultra-fast switching operation
- Onboard 3W isolated power supplies
- Onboard over-current, shoot-through, and reverse polarity protection
- Configurable UVLO with hysteresis
- Differential inputs for increased noise immunity
- Direct mount, low inductance design
- Isolated PWM-encoded NTC resistance measurement
Applications
- DC Bus voltages up to 1500V
Specifications
- -0.5V to 18V supply voltage range
- -0.5V to 5.5V logic level inputs
- ±14A output peak current
- 3W output power per channel
- 94kHz maximum switching frequency
- Temperature range
- -35°C to +85°C ambient operating
- -50°C to +125°C storage
Functional Block Diagram
Gate Driver Interface
Opublikowano: 2020-07-28
| Zaktualizowano: 2025-01-03
