Texas Instruments TPSM82816 DC/DC Power Module
Texas Instruments TPSM82816 DC/DC Power Modules are based on a fixed-frequency peak current-mode control topology. These power modules are pin-to-pin 3A, 4A, and 6A compatible high, efficiency, and easy-to-use synchronous step-down DC/DC power modules with integrated inductors. The TPSM82816 modules operate at an adjustable frequency range from 1.8MHz to 4MHz and can be synchronized to an external clock in the same frequency range. These DC/DC modules provide a 1% output voltage accuracy in PWM mode that helps design a power supply with high output voltage accuracy. The TPSM82816 modules are used in optical modules, data center interconnect, signal measurement, source generation, instrumentation, patient monitoring and diagnostics, wireless infrastructure, and ruggedized communication.Features
- 1.8MHz to 4MHz adjustable and synchronizable switching frequency
- Spread spectrum clocking (optional)
- Selectable forced PWM or PFM/PWM operation
- Output voltage accuracy ±1% (PWM operation)
- 2.7V to 6V input voltage range
- 0.6V to 5.5V output voltage range
- Adjustable soft-start or tracking
- Power-good output with window comparator
- Precise ENABLE input allows
- User-defined undervoltage lockout
- Exact sequencing
- 100% duty cycle
- Output discharge
- 26µA typical quiescent current
- Pin-to-Pin compatible with TPSM82813 (3A) and TPSM82810 (4A) step-down modules
- Excellent thermal performance
- -40°C to 125°C operating temperature range
Applications
- Optical modules, data center interconnect
- Signal measurement, source generation, instrumentation, patient monitoring, and diagnostics
- Wireless infrastructure
- Ruggedized communication:
- Sensors, imaging, and radar
Block Diagram
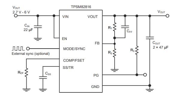
Application Schematic
Efficiency Vs. Output Current
Opublikowano: 2023-02-20
| Zaktualizowano: 2025-01-31
