Texas Instruments TPS7H5020EVM Evaluation Module
Texas Instruments TPS7H5020EVM Evaluation Module is designed to quickly and easily demonstrate the operation of a single TPS7H5020-SP current-mode PWM controller with an integrated gate driver and a GaN FET in a boost configuration. The TPS7H502x is a radiation-hardness-assured, single-ended PWM controller with an integrated gate driver that can operate in silicon and gallium nitride (GaN) power semiconductor-based converter designs.The TI TPS7H5020EVM board supplies footprints that can be populated with additional components and test points to enable the testing of custom setups and performance validation.
Features
- Input voltage range from 5V to 12V
- 15V at 1A output
- GaN FET
- 1MHz switching frequency
- 0.6V ±1% voltage reference over temperature, radiation, and line and load regulation
- Adjustable slope compensation and soft start
- Optional PVIN connection to VIN or VLDO
Applications
- Space satellite power supplies
- Communications payload
- Command and data handling
- Optical imaging payload
- Radar imaging payload
- Satellite electrical power system
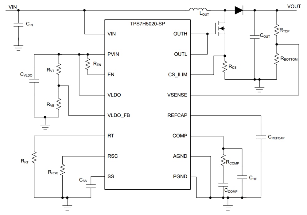
Simplified Schematic
Layout
Opublikowano: 2025-05-30
| Zaktualizowano: 2025-09-14
