Texas Instruments TMUX1119 5V Precision Multiplexers
Texas Instruments TMUX1119 5V Precision Multiplexers is a single-pole-double-throw (2:1) switch with a wide operating supply of 1.08V to 5.5V. The TMUX1119 is ideal for various applications, from medical equipment to industrial systems. The Multiplexers support bidirectional analog and digital signals on the source (Sx) and drain (D) pins ranging from GND to VDD. All logic inputs have 1.8V logic-compatible thresholds, permitting both TTL and CMOS logic compatibility.The device is protected from potential damage through the Fail-Safe Logic circuitry, which allows voltages on the control pins to be applied before the supply pin. The devices are ideal in portable applications with a low supply current of 3nA and small package options. The Texas Instruments TMUX1119 have very low on and off leakage currents and low charge injection, allowing them to be used in high-precision measurement applications.
Features
- 1.08V to 5.5V wide supply range
- 3pA low leakage current
- 1.8Ω low on-resistance
- –6pC low charge injection
- -40°C to +125°C operating temperature
- 1.8V logic compatible
- Fail-safe logic
- Rail-to-rail operation
- Bidirectional signal path
- Break-Before-Make switching
- 2000V ESD protection HBM
Applications
- Ultrasound scanners
- Patient monitoring and diagnostics
- Blood glucose monitors
- Optical networking
- Optical test equipment
- Remote radio units
- Power amplifier switching
- Data acquisition systems
- ATE test equipment
- Factory automation and industrial controls
- Flow transmitters
- Programmable Logic Controllers (PLC)
- Analog input modules
- Battery monitoring systems
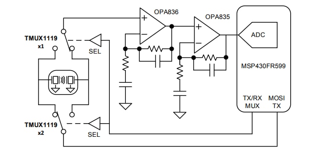
Application Example
Block Diagram
Opublikowano: 2019-01-18
| Zaktualizowano: 2023-06-05
