Texas Instruments TCAN33x 3.3V CAN Transceivers
Texas Instruments TCAN33x 3.3V CAN Transceivers are compatible with the ISO 11898 High-Speed CAN (Controller Area Network) Physical Layer standard. TCAN330, TCAN332, and TCAN334 are specified for data rates up to 1Mbps. Pending the release of the updated version of ISO 11898-2 including CAN FD, additional timing parameters defining loop delay symmetry are specified for the TCAN330G, TCAN332G, and TCAN334G. These devices include many protection features including driver and receiver Dominant Time Out (DTO) providing CAN network robustness. Integrated 12kV IEC-61000-4-2 ESD Contact Discharge protection eliminates the need for additional components for system level robustness.Features
- 3.3V single supply operation
- Data rates up to 5Mbps (TCAN33xG Devices)
- Compatible with ISO 11898-2
- SOIC-8 and SOT-23 package options
- Operating Modes:
- Normal mode (All devices)
- Low power standby mode with wake (TCAN334)
- Silent mode (TCAN330)
- Shutdown mode (TCAN330, TCAN334)
- Wide common mode range of operation ±12V
- Bus-Pin fault protection of ±14V
- Total loop delay <135ns
- Wide ambient operating temperature range: -40°C to 125°C
- Optimized behavior when unpowered:
- Bus and logic pins are high-impedance (No-load to operating bus or application)
- Power up/down glitch free operation
- Excellent EMC performance
- Protection features:
- ESD protection of Bus terminals
- HBM ESD protection exceeds ±25kV
- IEC61000-4-2 ESD contact discharge protection exceeds ±12kV
- Driver Dominant Time Out (TXD DTO)
- Receiver Dominant Time Out (RXD DTO)
- Undervoltage protection on VCC
- Thermal shutdown protection
- Current limiting on Bus-Pins
- ESD protection of Bus terminals
Applications
- 5Mbps operation in CAN with flexible Data Rate Networks (TCAN33xG devices)
- 1Mbps operation in highly-loaded CAN Networks
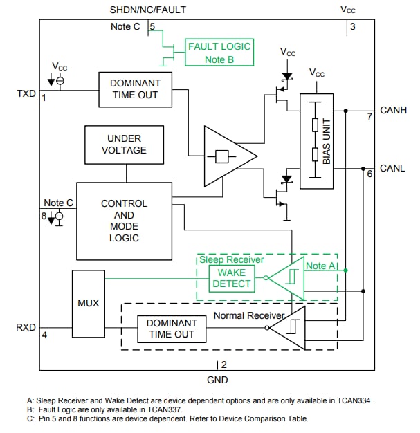
Block Diagram
Opublikowano: 2016-04-07
| Zaktualizowano: 2024-09-13
