Texas Instruments OPA838 Voltage-Feedback Operational Amplifiers
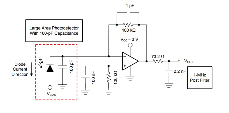
Texas Instruments OPA838 1mA, 300MHz Gain Bandwidth, Voltage-Feedback Operational Amplifiers offer a high 300MHz gain-bandwidth product with 1.8nV/√Hz input noise voltage. Another feature includes operating at the minimum recommended non-inverting gain of 6V/V, which results in a 90MHz, –3dB bandwidth. The OPA838 combines elements to deliver an exceedingly power-efficient solution for photodiode transimpedance designs and high-voltage gain stages. This results in the lowest input voltage noise in signal receiver applications. Suitable for high gains, the OPA838 has extremely low input noise and offset voltage. A 300kHz signal bandwidth is available with a maximum output offset voltage of ±125mV at a DC-coupled gain of 1000V/V. The OPA838 is available in three packages a 6-pin SOT-23 package, a 6-pin SC70 package (that includes a power shutdown feature), and a 5-pin SC70 package.Features
- 300MHz Gain bandwidth product
- 950µA Very-low (trimmed) supply current
- 90MHz (AV = 6V/V) Bandwidth
- 45MHz, 4VPP High full-power bandwidth
- Negative rail input, rail-to-rail output
- 2.7V to 5.4V Single-supply operating range
- ±125µV (Maximum) 25°C input offset
- < ±1.6µV/°C (Maximum) input offset voltage drift
- 1.8nV/√Hz (> 200Hz) Input voltage noise
- 1pA/√Hz (> 2000Hz) Input current noise
- <5µA Shutdown current for power savings
Applications
- Low-power transimpedance amplifiers
- Low-noise high-gain stages
- 12-Bit to 16-Bit low-power SAR ADC drivers
- High-gain active filter designs
- Ultrasonic flow meters
Functional Diagram
Opublikowano: 2017-11-03
| Zaktualizowano: 2022-07-11
