Texas Instruments LMR336x0AP-Q1 Synch Step-Down Voltage Converters
Texas Instruments LMR336x0AP-Q1 Synchronous Step-Down Voltage Converters provide excellent efficiency for rugged applications. The Converters drive up to 2A or 3A of load current from an input of up to 36V. The LMR336x0AP-Q1 features high light-load efficiency and output accuracy in a tiny 3mm × 2mm solution size.The power-good flag and precision enable features, allow flexible and easy-to-use solutions in various applications. The TI LMR336x0AP-Q1 Voltage Converters automatically hold back frequency at light load to improve efficiency. Protection features include thermal shutdown, input under-voltage lockout, cycle-by-cycle current limit, and hiccup shortcircuit protection.
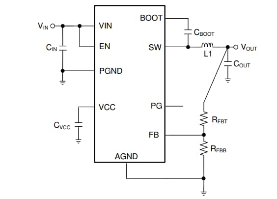
Device integration eliminates most external components and provides a pinout designed for a simple PCB layout. The LMR336x0AP-Q1 is offered in a 12-pin 3mm × 2mm next-generation VQFN package with wettable flanks.
Features
- AEC-Q100 qualified for automotive applications at –40°C to +125°C, TA Temperature grade 1
- Functional Safety-Capable Documentation available to aid functional safety system design
- Configured for rugged automotive applications
- 3.8V to 36V input voltage range
- 1V to 24V output voltage range
- 2A, 3A output current
- 75mΩ/50mΩ RDS-ON power MOSFETs
- Peak-current-mode control
- Short minimum on-time of 68ns
- 400kHz, 2.1MHz frequency
- Integrated compensation network
- Low EMI and switching noise
- HotRod™ package
- Parallel input current paths
- High power conversion at all loads
- Peak efficiency >95%
- Low shutdown quiescent current of 5µA
- Low operating quiescent current of 25µA
- Create a custom design using the LMR336x0APQ1 with the WEBENCH® Power Designer
Applications
- Infotainment and cluster
- Telematics control unit
Simplified Schematic
Minimum Component Example
Functional Block Diagram
Opublikowano: 2021-07-21
| Zaktualizowano: 2023-04-03
