STMicroelectronics VIPer01 High-Voltage Converters
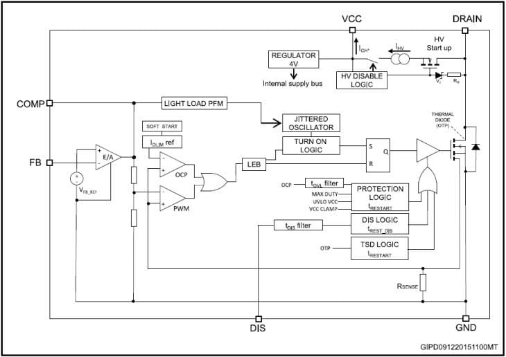
STMicroelectronics VIPer01 High-Voltage Converters integrate an 800V avalanche-rugged power MOSFET with PWM current mode control. The 800V avalanche-rugged power MOSFET allows ultrawide VAC input range to be covered. The MOSFET also allows the size of the DRAIN snubber circuit to be reduced.This IC meets the most stringent energy-saving standards. The converter has very low consumption and operates in pulse frequency modulation under light loads. The design of flyback, buck and buck-boost converters is supported. The integrated HV startup, sense-FET, error amplifier and oscillator with jitter allow a complete application to be designed with the minimum number of components.
Features
- 800V avalanche-rugged power MOSFET allowing ultra wide VAC input range to be covered
- Embedded HV startup and sense-FET
- Current mode PWM controller
- Drain current limit protection (OCP)
- Wide supply voltage range: 4.5V to 30V
- Self-supply option allows the auxiliary winding or bias components to be removed
- Minimized system input power consumption:
- Less than 10mW @ 230VAC in no-load condition
- Less than 400mW @ 230VAC with 250mW load
- Jittered switching frequency
- Embedded thermal shutdown
- Built-in soft-start for improved system reliability
- EMI filter cost:
- 30kHz ± 7% (type X)
- 60kHz ± 7% (type L)
- 120kHz ± 7% (type H)
- Embedded E/A with 1.2V reference
- Protection with automatic restart: overload/short-circuit (OLP), line or output OVP, max. duty cycle counter, VCC clamp
- Pulse-skip protection to prevent flux-runaway
Applications
- Low power SMPS for home appliances, building and home control, small industrial, consumers, lighting, motion control
- Low power adapters
Block Diagram
Opublikowano: 2016-08-10
| Zaktualizowano: 2024-09-09
