Renesas Electronics ISL3232E/ISL4221E/ISL4223E RS-232 Interface ICs
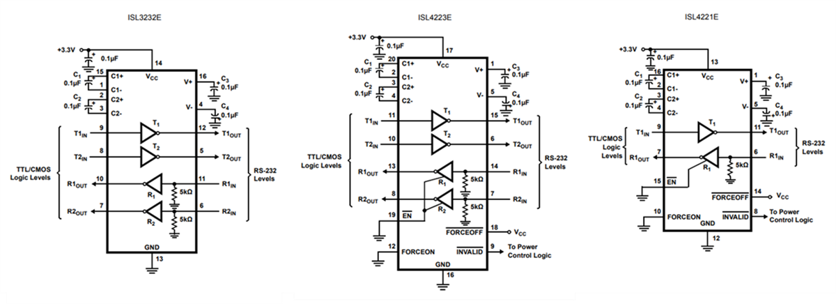
Renesas Electronics ISL3232E/ISL4221E/ISL4223E RS-232 Interface ICs are 2.7V to 5.5V powered RS-232 transmitters/receivers that meet ElA/TIA-232 and V.28/V.24 specifications, even at VCC = 3.0V. The devices provide ±15kV ESD protection (IEC61000-4-2 Air Gap and Human Body Model) on transmitter outputs and receiver inputs (RS-232 pins).The ISL4221E is a 1 driver, 1 receiver device and the ISL3232E and ISL4223E are 2 driver, 2 receiver devices that, coupled with the 5mmx5mm QFN package, provide the industry’s smallest, lowest power serial port suitable for PDAs, and hand-held applications. The ISL4221E and ISL4223E feature an automatic powerdown function that powers down the on-chip power supply and driver circuits. The ISL4221E and ISL4223E power back up automatically when a valid RS-232 voltage is applied to any receiver input.
Targeted applications are PDAs, Palmtops, and hand-held products where the low operational power consumption and even lower standby power consumption are critical. The RS-232 Interface ICs are available in 5mmx5mm Quad Flat No-Lead (QFN) packaging and offer the use of small, low-value capacitors to ensure board space savings. The 5mmx5mm QFN requires 40% less board area than a 20-Ld TSSOP and is nearly 20% thinner.
Features
- Available in near chip scale QFN (5mmx5mm) package, which is 40% smaller than a 20-Ld TSSOP
- ESD protection for RS-232 I/O pins to ±15kV (IEC61000)
- Meets EIA/TIA-232 and V.28/V.24 specifications at 3V
- RS-232 compatible with VCC = 2.7V
- On-chip voltage converters require only four external 0.1µF capacitors
- Manual and automatic powerdown features (except ISL3232E)
- Receiver hysteresis for improved noise immunity
- Assured minimum data rate: 250kbps
- Wide power supply range: single +2.7V to +5.5V
- Low supply current in powerdown state: 150nA
- Pb-free (RoHS compliant)
Applications
- Any space-constrained system requiring RS-232 ports
- Battery powered and portable equipment
- Hand-held products (GPS receivers, bar code scanners, etc.)
- PDAs and Palmtops, data cables
- Cellular/mobile phones, digital cameras
Typical Operating Circuits
