Power Integrations InnoSwitch3-TN CV/CC QR Flyback Switcher ICs
Power Integrations InnoSwitch3-TN CV/CC QR Flyback Switcher ICs are high-efficiency offline ICs with a 725V primary MOSFET, synchronous rectification, and integrated secondary side-control. The InnoSwitch3-TN ICs dramatically increase the efficiency of auxiliary power supplies used in appliances, consumer products, and industrial applications. Ideal for isolated and non-isolated designs, these advanced flyback controllers can achieve up to 90% full load efficiency, flat efficiency across the load range, and very low no-load consumption. The InnoSwitch3-TN components may be used as an accurate 5V single-output power supply, with two positive rails or with both positive and negative rails.The 725V primary MOSFET and the primary/secondary flyback controllers are coupled using the proprietary FluxLink communications channel. Safety-rated FluxLink communication ensures reliable synchronous rectification and accurate output CV and CC. Comprehensive safety features include output over-current protection and over-temperature protection. The small MinSOP package and a low number of external components make the InnoSwitch3-TN ICs ideal for compact designs.
Features
- Ideal for isolated and non-isolated applications
- Flybacks with positive and negative output rails
- Incorporates a multi-mode Quasi-Resonant (QR)/CCM flyback controller, 725V primary MOSFET, secondary voltage and current sensing, and an SR driver
- Integrated FluxLink™ feedback
- Compact package reduces PCB area
- High efficiency across the load range
- Accurate CV/CC independent of transformer design or external components
- Easily meets 20% regulation limit on 5V output during zero-load to full-load transients
- EcoSmart™, energy efficient
- Less than 5mW no-load at 230VAC
- Enables designs that easily meet global energy efficiency regulations
- Achieves up to 90% full load efficiency
- Advanced protection/safety
- Integrated output OVP
- Open-gate detection for SR FET
- Hysteretic thermal shutdown
- Overload power limited <15W (5V and <3A), using the accurate internal CC (constant-current) limit
- Full safety and regulatory compliance
- Reinforced insulation with an isolation voltage >4000VAC, 100% production Hipot testing
- UL1577, TUV (EN62368-1), and CQC (GB4943.1) safety approved, VDE 0884-17 (EN60747-17) pending approval
- Enables designs that have “class A” performance criteria for EN61000-4 suite of test standards, including EN61000-4-2, 4-3 (30V/m), 4-4, 4-5, 4-6, 4-8 (100A/m), and 4-9 (1000A/m)
- Halogen-free and RoHS compliant
Applications
- Appliances
- Industrial systems
- Consumer products
Specifications
- Control functions
- 1.1kHz jitter frequency
- 18µs maximum on-time, 15µs typical
- BPP
- 170µA to 521µA supply current range
- -4.4mA to -1.3mA pin charge current range
- 4.65V to 5.15V pin voltage range
- 0.4V typical pin voltage hysteresis
- 5.05V to 5.74V shunt voltage range
- 2.4V to 3.6V power-up reset threshold voltage range
- Circuit protection
- 510mA to 810mA standard current limit range
- 10.0mA maximum BYPASS pin latching shutdown threshold current, 7.4mA typical
- Auto-restart
- 90ms typical on-time
- 1.5s typical trigger skip time
- 2.3s off-time
- 0.3s short off-time
- Synchronous rectifier at +25°C junction temperature
- 4.4V SR pin drive voltage
- -2.5mV typical SR pin threshold
- Time
- 55ns to 81ns rise time range
- 95ns to 142ns fall time range
- Output resistance
- 8.9Ω typical pull-up
- 12.3Ω typical pull-down
- Output
- 1.99Ω to 11.24Ω ON-state resistance range
- 200µA maximum OFF-state drain leakage current
- 725V minimum breakdown voltage
- 50V drain supply voltage
- +132°C to +150°C thermal shutdown range
- +70°C typical thermal shutdown hysteresis
- Secondary
- 4.85V to 5.15V output voltage range
- 50ms typical VOUT pin auto-restart timer
- BPS pin
- 260µA typical current at no-load
- 4.12V to 4.7V voltage range
- 4.04V maximum undervoltage threshold, 3.80V typical
- 0.65V typical undervoltage hysteresis
- 1.5A to 2.8A constant current regulation threshold
- Time
- 4.0µs (maximum) minimum off-time, 3.4µs typical
- 11ms soft-start frequency ramp time
- MinSOP-16A package
Videos
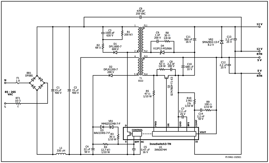
Power Supply Configuration
Application Example
Opublikowano: 2021-12-09
| Zaktualizowano: 2023-05-24
