onsemi FPF3381 Over-Voltage Protection Load Switch
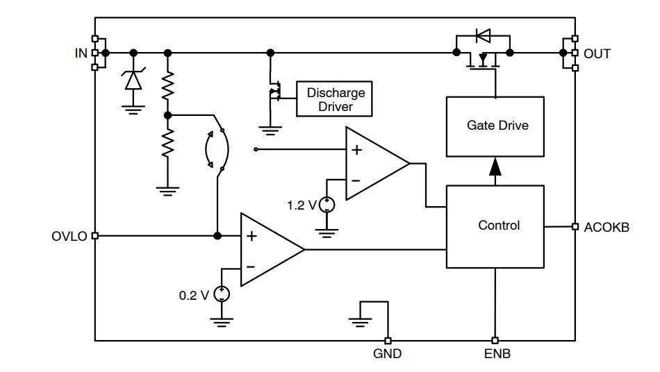
onsemi FPF3381 Over-Voltage Protection Load Switch is an integrated, ultra-low, on-resistance, single-channel switch. The FPF3381 features a 2.8V to 23V input voltage range N-MOSFET that supports a maximum continuous current of 5A. Additionally, when the input voltage exceeds the over-voltage threshold, the internal FET is turned off immediately to prevent damage to the protected downstream components.The onsemi FPF3381 Over-Voltage Protection Load Switch delivers an integrated ±110V surge protection TVS based on IEC61000-4-5 standards. The device is housed in a small 12-bumps WLCSP package and operates over the free-air temperature range of -40°C to +85°C.
Features
- Over-voltage protection up to +28V
- Integrated TVS of ±110V for IEC61000-4-5
- Internal low RDS(on) NMOS Transistors of 15m typical
- Programmable Over-voltage Lockout (OVLO)
- Externally adjustable via OVLO pin
- Active-low enable pin (OVLO) for device
- Super-fast OVLO response time of 40ns typical
- Over-temperature protection (Thermal shutdown)
- Robust ESD performance
- ±4kV Human Body Model (HBM)
- ±2kV Charged-Device Model (CDM)
- System-Level ESD (IEC61000-4-2)
- ±10kV Contact discharge
- ±15kV Air gap discharge
Applications
- Mobile Phones
- PDAs
- GPS
Block Diagram
Application Schematic
PIN ASSIGNMENT
Opublikowano: 2021-11-14
| Zaktualizowano: 2022-05-26
