Fairchild FSB1x7H mWSaver™
Fairchild Power Switch (FPS™)

The FSB1x7H mWSaver™ Fairchild Power Switch (FPS™) is a next-generation, green-mode Fairchild Power Switch (FPS™) incorporating Fairchild's innovative mWSaver technology, which dramatically reduces standby and no-load power consumption, enabling conformance to all worldwide Standby Mode efficiency guidelines. It integrates an advanced current-mode pulse width modulator (PWM) and an avalanche-rugged 700V SenseFET in a single package, allowing auxillary power designs with higher standby energy efficiency, reduced size, improved reliability, and lower system costs than previous solutions.

Features

mWSaver™ Technology
  • Achieve Low No-Load Power Consumption Less than 400mW at 230VAC (EMI Filter Loss Included)
  • Meets 2013 ErP Standby Power Regulation (less than 0.5W Consumption with 0.25W Load) for ATX Power and LCD TV Power
  • Elimate X-Cap Discharge Resistor Loss with Ax-CAP™ Technology
  • Linearly Decreased Switching Frequency at Light-Load Condition and Advanced Burst Mode Operation at No-Load Condition
  • 700V High-Voltage JFET Startup Circuit to Eliminate the Startup Resistor Loss
Highly Integrated with Rich Features
  • Internal Avalanche-Rugged 700V SenseFET
  • Built-in 5ms Soft-Start
  • Peak-Current-Mode Control
  • Cycle-by-Cycle Current Limiting
  • Leading-Edge Blanking (LEB)
  • Synchronized Alope Compensation
  • Proprietary Asynchronous Jitter to Reduce EMI


Advanced Protection
  • Internal Overload/Open-Loop Protection (OLP)
  • VDD Under-Voltage Lockout (UVLO)
  • VDD Over-Voltage Protection (OVP)
  • Constant Power Limit (Full AC Input Range)
  • Internal Auto Restart Circuit (OLP, VDD OVP, OTP)
  • Internal OTP Sensor with Hysteresis
  • Adjustable Peak Current Limit

Applications
  • General-purpose switched-mode power supplies and flyback converters including:
  • Auxillary Power Supply for PC, Server, LCD TV, and Game Console
  • SMPS for VCR, SVR, STB, DVD and DVCD player, Printer, Facsimile, and Scanner
  • General Adapter
  • LCD Monitor Power/Open-Frame SMPS
Fairchild mWSaver™ Technology Video




Part Number



Package


RDS(ON)
(Max.)
Output Power Table Output Power Table


Datasheet
230VAC±15% 85-265VAC

Adapter
Open
Frame

Adapter
Open
Frame
FSB127HNY DIP-8 7.2Ω 14W 20W 11W 16W Datasheet
FSB137HLN DIP-8 4.75Ω 17.5W 25W 13W 19W Datasheet
FSB147HNY DIP-8 2.7Ω 23W 35W 17W 26W Datasheet
FSB117HNY DIP-8 11Ω 10W 15W 9W 13W Datasheet
Description
FEBFSB127H Evaluation Board for FSB127H 100kHz Power Switch Datasheet
Application Diagram
Application Diagram
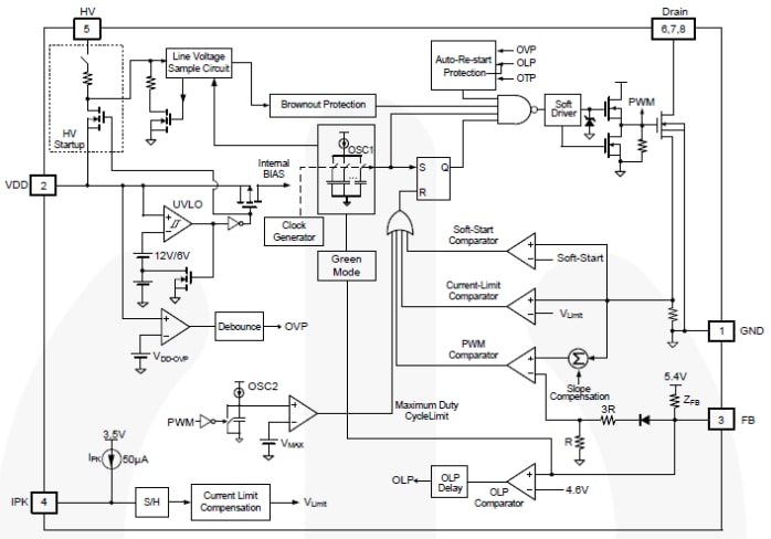
Block Diagram
Block Diagram
  • Fairchild Semiconductor
  • Semiconductors|Integrated Circuits|IC-Switch
Opublikowano: 0001-01-01 | Zaktualizowano: 0001-01-01