onsemi FAN49103 TinyPower I2C Buck-Boost Regulator
onsemi FAN49103 TinyPower I2C Buck-Boost Regulator is designed as a high-efficiency, buck-boost, switching-mode regulator that accepts input voltages above or below the regulated output voltage. onsemi FAN49103 regulator uses full-bridge architecture with synchronous rectification and delivers up to 2.5A while regulating the output at 3.4V. The device provides a seamless transition between step-up and step-down modes to reduce output disturbances. Designers can use the I2C interface to program the operation mode and output voltage of the regulator.With light and moderate loads, the pulse frequency modulation (PFM) runs the regulator in power-save mode to maintain high efficiency. When in PFM mode, the device offers an excellent transient response during load steps. With moderate to heavier loads or forced PWM mode, the regulator switches to the PWM fixed-frequency control. When in PWM mode, the FAN49103 operates at 1.8MHz nominal fixed frequency to allow for reduced external component values.
Features
- 24μA typical PFM quiescent current
- Above 95% efficiency
- 11.61mm2 total layout area
- 2.5V to 5.5V input voltage range
- Maximum continuous load current
- 2.5A at VOUT = 3.4V, VIN = 3.6V
- 2A at VOUT = 3.4V, VIN = 2.5V
- I2C compatible interface
- 2.8V to 4.0V in 25mV steps programmable output voltage
- 1.8MHz fixed-frequency operation in PWM mode
- Automatic / seamless step-up and step-down mode transitions
- Forced PWM and automatic PFM/PWM mode selection
- 0.5μA typical shutdown current
- Low quiescent current pass-through mode
- Internal soft-start and output discharge
- Low ripple and excellent transient response
- Internally set, automatic safety protections (UVLO, OTP, SCP, OCP)
Applications
- Smartphones
- Tablets, netbooks, ultra-mobile PCs
- Portable devices with Li-ion battery
- 2G/3G/4G power amplifiers
- NFC applications
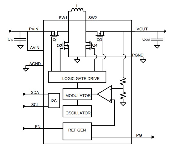
Block Diagram
Opublikowano: 2016-09-23
| Zaktualizowano: 2022-03-11
