Nexperia NEX8x88 Power Factor Correction (PFC) Controllers

Nexperia NEX8x88 Power Factor Correction (PFC) Controllers support transition mode (CrM/DCM) (NEX83088/NEX83288) and multi-mode (CCM/CrM/DCM) (NEX83188) operations. The device utilizes average current mode-based VOT control to accomplish a high power factor and low total harmonic distortion (THD) current over a wide range of line voltages and loads.

The PFC features a very low supply current in burst mode, resulting in minimal standby power loss. The switching frequency near the zero-crossing region of the line voltage is decreased by the control method. The NEX8x088 features overvoltage protection (OVP), cycle-by-cycle (CBC) current limit, open-loop protection (OLP), overtemperature protection (OTP), and brown-in and brown-out protection.

The Nexperia NEX8x88 PFCs are housed in a SO8 package.

Features

  • NEX83088/NEX83288 - transition mode (CrM/DCM) operations
  • NEX83188 - multi-mode (CCM/CrM/DCM) operations
  • Adaptive variable on time control
  • Supports E-mode GaN HEMT direct drive
  • Line voltage feed forward
  • Integrated THD enhancement circuit
  • Integrated dynamic enhancement circuit
  • Valley/zero-voltage switching for minimum switching losses
  • Maximum switching frequency clamp to reduce the losses
  • Robust protections:
    • VCC UVLO/OVP
    • Output OVP
    • Cycle-by-cycle (CBC) current limit
    • Open-loop protection (OLP)
    • Overtemperature protection (OTP)
    • Brown-in/brown-out

Applications

  • Monitors or LCD televisions
  • Personal computer power adapters
  • USB Power Delivery quick chargers
  • All off-line appliances requiring power factor correction

Specifications

  • -40°C to 150°C junction temperature
  • -0.3V to 40V supply voltage
  • Available in plastic, small outline SO8 package; 8 leads; 1.27mm pitch; 4.9mm x 3.9mm x 1.75mm body

NEX83088 Typical Application

Application Circuit Diagram - Nexperia NEX8x88 Power Factor Correction (PFC) Controllers

NEX83188 Typical Application

Application Circuit Diagram - Nexperia NEX8x88 Power Factor Correction (PFC) Controllers

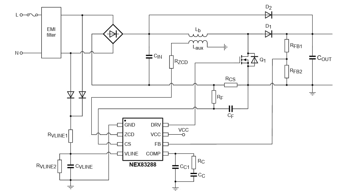
NEX83288 Typical Application

Application Circuit Diagram - Nexperia NEX8x88 Power Factor Correction (PFC) Controllers
Opublikowano: 2025-11-17 | Zaktualizowano: 2025-11-26