Infineon Technologies EiceDRIVER™ Enhanced F3 Family

Infineon Technologies EiceDRIVER™ Enhanced F3 Family (1ED332x) are 8.5A single channel isolated drivers in a 300mil DSO-16 package. The 1ED332xMC12N family provides features intended to address the market, including soft-off and hard-off fault turn-offs, IGBT and SiC undervoltage lockout (UVLO) settings, two different output current strengths, and two different output configurations. This F3 product family is an excellent solution for SiC MOSFET short-circuit protection.

The Infineon F3 Family offers safe operation with supply voltages of 3.3V and 5V within the logic terminals. All input structures have threshold levels proportional to the supply voltage. The 1ED3323MC12N is designed to replace the Infineon EiceDRIVER 1ED020I12-F2 directly and delivers a much stronger output stage.

A wide range of output-side supply voltages (up to 40V) can be configured for positive and negative voltages on the devices as long as the absolute maximum of 40V is not exceeded. The entire family of driver ICs has output sections with an active shutdown. Furthermore, coreless transformer technology achieves data transfer across the isolation barrier.

Features

  • Single channel galvanically isolated coreless transformer (CT) gate driver
  • Integrated protection features, such as short-circuit protection (DESAT), soft-off, active Miller Clamp, and active shutdown
  • For use with 600V/650V/1200V/1700V/2300V IGBTs, Si and SiC MOSFETs
  • Up to +6A/-8.5A typical peak output current
  • 40V absolute maximum output supply voltage VCC2
  • High common-mode transient immunity CMTI > 300kV/µs
  • 85ns short propagation delay (typical)
  • Tight IC-to-IC propagation delay matching (15ns maximum)
  • 3.3V and 5V input supply voltage VCC1
  • Suitable for operation at high ambient temperature and in fast switching applications
  • DSO-16 wide body package with 8mm creepage
  • Safety certification
    • UL 1577 with VISO,test = 6840VRMS for 1s, VISO = 5700 VRMS for 60s
    • Reinforced insulation according to VDE 0884-11 with VIORM = 1767V (peak, reinforced) (pending)

Applications

  • Industrial motor drives - compact, standard, premium, servo drives
  • Solar inverters for 1500V (DC) systems
  • UPS systems
  • High voltage DC-DC converter and DC-AC inverter
  • Welding
  • Commercial and agricultural vehicles (CAV)
  • Commercial air-conditioning (CAC)
  • High-voltage isolated DC-DC converters
  • Isolated switch mode power supplies (SMPS)

Specifications Chart

Chart - Infineon Technologies EiceDRIVER™ Enhanced F3 Family

Videos

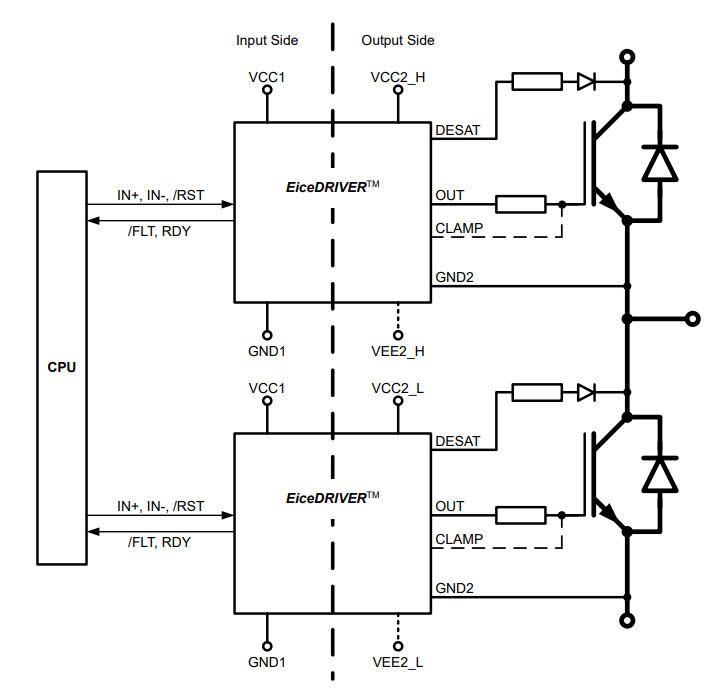
Block Diagram

Block Diagram - Infineon Technologies EiceDRIVER™ Enhanced F3 Family
Opublikowano: 2023-02-21 | Zaktualizowano: 2026-01-14