Diodes Incorporated AP22916 Load Switches
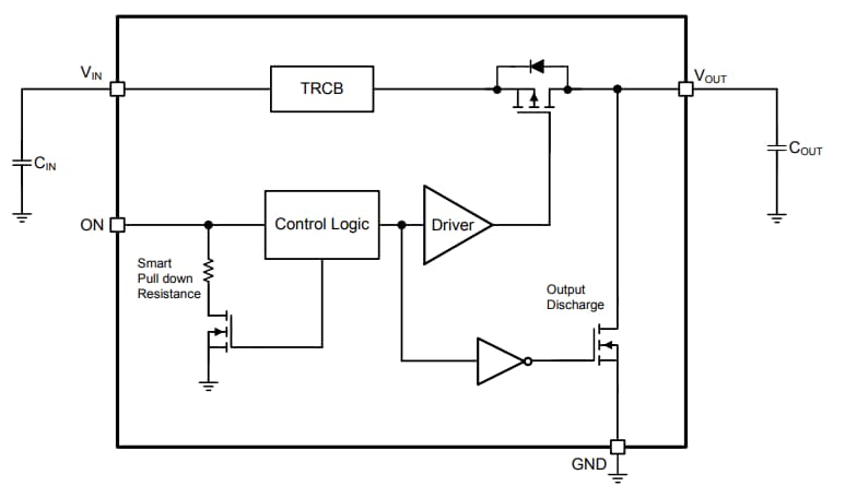
Diodes Incorporated AP22916 Load Switches are low leakage single P-channel power MOSFET designed for low-power consumption and load-switching applications. These switches feature a wide input voltage range, low on-resistance, continuous current capability up to 2A, Truly Reverse Current Blocking (TRCB), and 0.5µA ultra-low Quiescent current. The AP22916 load switches provide a typical RDS(ON) of 60mΩ at 5V that allows increased load current handling capacity with a low forward voltage drop. These switches are available in the wafer level chip scale 4-pin, X1-WLB0808-4 0.78mm x 0.78mm x 0.455mm, 0.4mm pitch package. Typical applications include mobile devices and smartphones, portable media devices, wearable devices, advanced notebook, UMPC, MID, portable medical devices, GPS, and navigation equipment.Features
- Up to 2A continuous current capability
- Truly Reverse Current Blocking (TRCB)
- Discharging resistor on VOUT when disabled
- 0.5µA ultra-low Quiescent current
- Active-high control pin:
- Minimum 1.0V VIH of ON
- Package:
- X1-WLB0808-4 with backside laminate
- 0.78mm x 0.78mm 0.4mm ball pitch
- Totally Lead-free and fully RoHS compliant
- Halogen- and Antimony-free
Specifications
- 1.3V to 5.5V wide input voltage range
- Low on-resistance:
- 150mΩ Typical @ 1.3V
- 100mΩ Typical @ 1.8V
- 70mΩ Typical @ 3.6V
- 60mΩ Typical @ 5.0V
Applications
- Mobile devices and smartphones
- Portable media devices
- Wearable devices
- Advanced notebook
- Ultra-Mobile PC (UMPC) and MID
- Portable medical devices
- GPS and navigation equipment
Block Diagram
Typical Application Circuit
Opublikowano: 2021-02-08
| Zaktualizowano: 2022-03-11
