ATOP 10 Gigabit per Second Transceivers
ATOP Technologies 10 Gigabit per Second Transceivers are Small Form Factor Pluggable (SFP+) transceivers compatible with SFF-8431 and SFF-8432. The 10 Gigabit per Second Transceivers are designed for use in 10G-Gigabit multi-rate links. The ATOP 10 Gigabit Transceivers support 10G Ethernet SR and 10G fibre channel. The Transceivers digital diagnostics functions are available via a 2-wire serial interface, as specified in SFF-8472.Features
- Duplex LC connector
- Hot-pluggable SFP footprint
- Commercial and industrial operating temperature optional
- Metal enclosure for lower EMI
- SFP MSA SFF-8472 SFF-8431 SFF-8432 compliant
- RoHS compliant and lead free
- APSP85B33xDL03
- Uncooled 850nm VCSEL laser
- Distance up to 300m on 50/125um MMF
- Low power dissipation <1.0W
- APSP31B33xDL10
- Uncooled 1310nm DFB laser
- Distance up to 10km on 9/125um SMF
- Power dissipation <1.0W (0~70°C), <1.2W(-40~85°C)
- APSP55HM3xDL40
- Supports 9.95 to 11.3Gb/s
- Cooled 1550nm EML laser
- 40km link length
- Built-in dual CDR
- Power dissipation <2.0W (0~70°C),<2.3W(0~85°C), <2.3W(-40~85°C)
Applications
- 10GBASE-SR/SW
- 10G Fibre Channel
Additional Resources
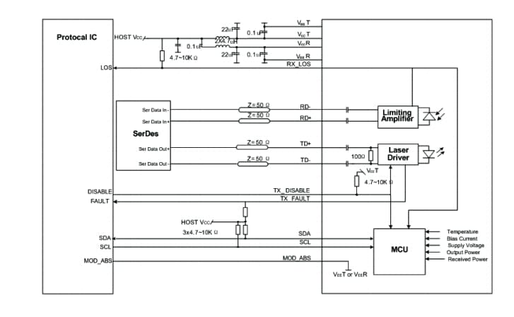
Recommend Circuit Schematic
Opublikowano: 2021-03-29
| Zaktualizowano: 2025-07-24
