Analog Devices Inc. MAX20419 Automotive PMIC for ADAS Applications
Analog Devices Inc. MAX20419 Automotive PMIC for ADAS Applications is a high-efficiency, 3-output, low-voltage DC-DC converter IC. The OUT1 boosts the input supply to 5V at up to 750mA. Two synchronous step-down converters operate from a 3.0V to 5.5V input voltage range and provide a 0.8V to 3.8V output voltage range at up to 3.6A. The boost converter achieves ±1.9%, and the buck converters achieve ±1.4% output error over load, line, and temperature range. The IC features a 2.2MHz fixed-frequency pulse-width modulation (PWM) mode for better noise immunity and load-transient response and a pulse-frequency-modulation mode (skip) for increased efficiency during light-load operation. The 2.2MHz frequency operation allows the use of all-ceramic capacitors and minimizes external components. Programmable spread-spectrum frequency modulation minimizes radiated electromagnetic emissions. Integrated low RDS(ON) switches improve efficiency at heavy loads and make the layout a much simpler task for discrete solutions. Other features include soft-start and overcurrent / overtemperature protection. The Analog Devices MAX20419 also has several redundancies and diagnostic features for compatibility with ASIL-rated applications.Features
- Multiple functions for small-size
- Synchronous 750mA boost converter
- Fixed 5V output
- Dual synchronous buck converters up to 3.6A, factory-configurable from 0.8V to 3.8V in 25mV steps
- Programmable windowed watchdog
- 3.0V to 5.5V operating supply voltage
- 2.2MHz operation
- Individual active-low RESET_ outputs
- High-precision performance
- ±1.9% output-voltage accuracy (OUT1)
- ±1.4% output-voltage accuracy (OUT2, OUT3)
- ±1.3% OV/UV monitoring (OUT1–OUT3, PV)
- Excellent load-transient performance
- Diagnostics and redundant circuits
- ASIL-C compliant
- Redundant reference
- Fail-safe on open pins
- Shorted pin detection active low-RESET1–RESET3
- Input overvoltage detection
- Robust for the automotive environment
- Current mode, forced-PWM, and skip operation
- Overtemperature and short-circuit protection
- 24-pin (4mm x 4mm) TQFN with exposed pad
- -40°C to +125°C automotive temperature range
- AEC-Q100 qualified
Applications
- ADAS
- Infotainment
- SOC power
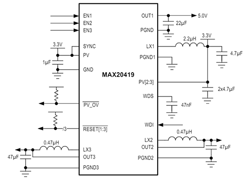
Typical Operating Circuit
Opublikowano: 2020-04-22
| Zaktualizowano: 2024-05-14
