Analog Devices / Maxim Integrated MAX16191EVKIT Evaluation Kit
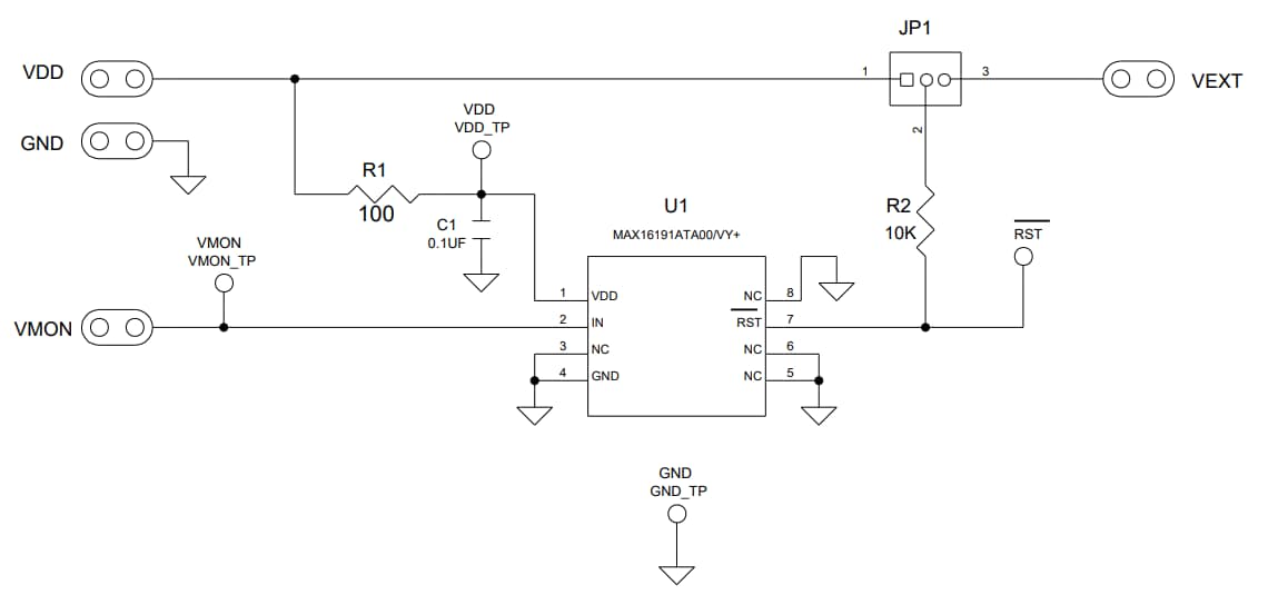
Analog Devices MAX16191EVKIT Evaluation Kit demonstrates the capabilities of the MAX16191 single-channel, low-voltage window-detector supervisor circuit. The fully tested and assembled circuit facilitates the evaluation of the MAX16191's 0.35% overvoltage/undervoltage (OV/UV) faults detection capability. A jumper, JP1, provides the option to connect the reset output’s pull-up resistor to a voltage other than VCC. Analog Devices MAX16191EVKIT Evaluation Kit is available in a 1" x 1" PCB and operates over the automotive temperature range of -40°C to +125°C.Features
- ±0.35% threshold accuracy
- 0.875V nominal threshold range
- ±3% UV/OV monitoring range
- 10ms reset timeout for RST signal
- Two reset output pull-up voltage options
- Proven 1" x 1" 2-layer 2oz copper PCB layout
- Demonstrates compact solution size
- Fully assembled and tested
Required Equipment
- MAX16191 EV kit
- 5V/100mA DC power supply
- 1V/50mA high-precision DC power supply
- One digital multimeter (DMM)
- Function generator
- Two-channel oscilloscope
Schematic
Overview
Opublikowano: 2021-09-28
| Zaktualizowano: 2023-04-17
