Analog Devices Inc. MAX15159 Multiphase Boost/Flyback Controllers
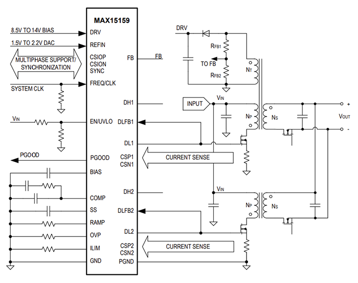
Analog Devices Inc. MAX15159 Multiphase Boost/Flyback Controllers are high-voltage devices with enhanced low-side MOSFET gate driver capability supporting 120kHz to 1MHz switching frequencies. MAX15159 supports single-phase or dual-phase boost/flyback configurations. Two devices can be stacked up for triple-phase or quad-phase operation. The output voltage can be dynamically set through a 1.5V to 2.2V reference input (REFIN) for modular design support. The switching frequency is controlled by an external resistor setting the internal oscillator or by synchronizing the regulator to an external clock.Features
- Wide operating range
- 8V to 120V input voltage range for boost and flyback configurations, -8V to -120V input voltage range for inverting buck-boost configurations
- Single-/dual-/triple-/quad-phase operation
- 120kHz to 1MHz switching frequency range
- -40ºC to +125ºC temperature range
- Robust fault protection improves reliability
- Adjustable input undervoltage lockout (UVLO)
- Adjustable cycle-by-cycle peak current limit and fast overcurrent protection (OCP)
- Thermal shutdown
- Integration reduces design footprint
- Feedback sample and hold to support no-opto feedback in an isolated flyback converter
- Low-side MOSFET driver integrated
- Multiphase synchronization and interleaved operation
- Active phase current balance control
Applications
- Communications
- Industrial
- Multiphase flyback
- IEEE802.3bt powered devices
Simplified Application Diagram
Opublikowano: 2024-02-27
| Zaktualizowano: 2024-03-12
