Analog Devices Inc. LTM4664 Step-Down µModule® Regulator
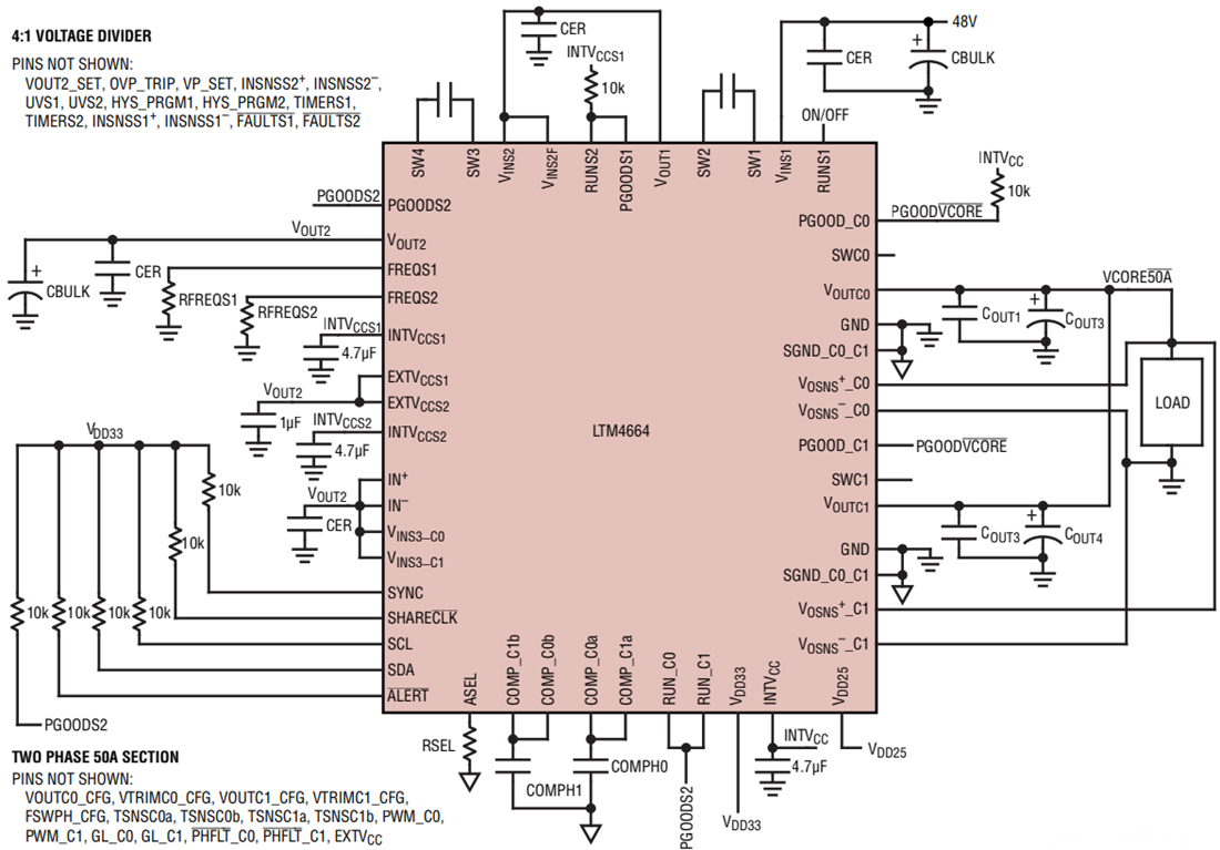
Analog Devices LTM4664 Step-Down µModule® Regulator is a complete non-isolated 48V input high-efficiency regulator with dual 25A outputs. The switching controllers, power MOSFETs, inductors, and supporting components are included. Only external capacitors are needed to complete the design. Operating over a 30V to 58V input voltage range, the LTM4664 supports an output voltage of 0.5V to 1.5V at up to 75W. An intermediate output at 25% VIN is also available.The LTM4664 dual 25A regulators utilize digitally programmable analog control loops, precision data acquisition circuitry, and EEPROM with ECC. The LTM4664’s 2-wire serial interface allows the 25A outputs to be margined, tuned, and ramped up and down at programmable slew rates and sequencing delay times. True input current sense, output currents, and voltages, input and output power, temperatures, uptime and peak values are all readable.
Features
- Complete 48V input to low voltage dual 25A supply that can scale to 300A
- Dual analog loops with digital interface for compensation, control, and monitoring
- Input voltage range of 30V to 58V
- Output voltage range of 0.5V to 1.5V
- ±3% output current readback accuracy (-20° to 125°C)
- 88% efficiency for 48V to 1V at 50A
- ±0.5% output voltage accuracy over temperature
- 400kHz PMBus-compliant I2C serial interface
- 16mm × 16mm × 7.72mm BGA package
Applications
- 48V systems
- Computer and networking equipment
- Electronic test equipment
- Storage systems
Videos
Typical Application
Opublikowano: 2019-07-08
| Zaktualizowano: 2024-09-26
