Analog Devices Inc. EVAL-ADAQ8088EBZ Evaluation Board
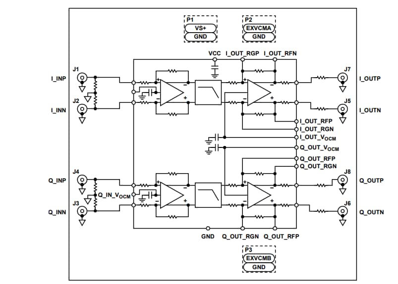
Analog Devices Inc. EVAL-ADAQ8088EBZ Evaluation Board is configured to evaluate the operation of the ADAQ8088 and requires a 2.7V to 3.3V power supply for proper operation. The EVAL-ADAQ8088EBZ includes the ADAQ8088 μModule, which is a dual-channel analog system in package (SIP) that integrates three common signal processing and conditioning blocks to support a variety of demodulator applications and data acquisition applications.The ADI EVAL-ADAQ8088EBZ Evaluation Board supports baseband differential in-phase/quadrature (I/Q) inputs via Subminiature A (SMA) connectors (Jx) and drives pipeline analog-to-digital converters (ADCs) via SMA output connectors. The Evaluation Board integrates all active and passive components to form a complete signal chain between the output of an I/Q demodulator and the input to an ADC.
Features
- 3 common signal processing and conditioning blocks, a preamplifier, an 8-pole filter, and an ADC driver integrated to support a variety of demodulator applications
- No external components required for proper operation
Required Equipment
- Bench supply of 2.7V to 3.3V
- SMA cables
- 4-Port or 2-port network analyzer
- AD9681-125EBZ evaluation kit
- HSC-ADC-EVALEZ evaluation kit
- Keysight 33600A generator
- Allen Avionics LPF #F3056-7P7 (2 pieces)
- PC running Windows®
Block Diagram
Connection Diagram
Opublikowano: 2021-04-16
| Zaktualizowano: 2025-03-25
